当前位置: 首页 / 院系专业 / 地球科学学部 / 地球探测科学与技术学院 / 正文
院长寄语
“工欲善其事,必先利其器”。学院以现代科学的“器”为核心,进行人才培养和科学研究;以“星天地海”先进智能探测手段服务于资源、环境、工程和空间、海洋等领域探测;以立德树人根本为任务、以学习传承黄大年精神为动力,厚植“优质稳健的教学体系、具有影响力的创新科研体系、和谐高效的管理体系”办院理念,突出科技前沿,注重协同创新,深入推进学科交叉融合、产教融合,全面提升人才培养、科学研究、社会服务和国际交流合作实力,推动一流大学、一流学科发展。
学院概况
(一)学院发展介绍
学院的前身是1952年成立的东北地质学院地球物理探矿系,1980年改为应用地球物理系,1997年与地球化学系合并组建了地球探测与信息技术学院。同时,遥感地质教研室调整并入学院,1999年底测绘工程系调整并入学院。2001年底学院更名为吉林大学地球探测科学与技术学院。学院下设4个教学系:地球物理系、地球化学系、测绘工程系、遥感与地理信息科学系;3个院管研究所:地球物理研究所、地球化学研究所和地学信息系统研究所。2008年起,学院代管吉林大学综合信息矿产预测研究所。
(二)学科专业地位
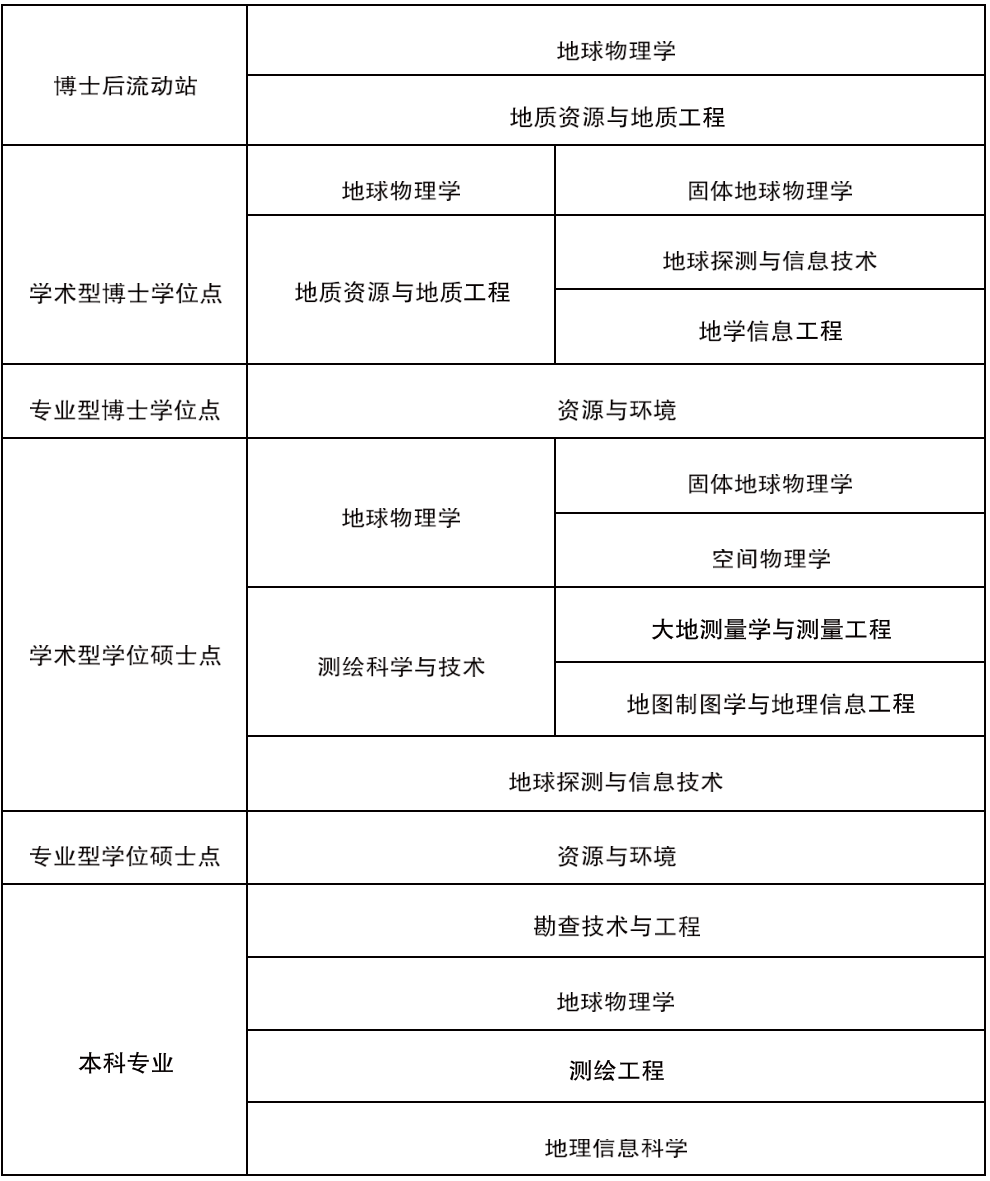
学院现有3个国家一流本科专业(勘查技术与工程、地球物理学、测绘工程)和1个吉林省一流本科专业(地理信息科学),其中勘查技术与工程专业为国家特色专业;拥有地质资源与地质工程、地球物理学一级学科博士、硕士学位授权点及博士后流动站;拥有测绘科学与技术一级学科硕士学位授权点;拥有资源与环境专业博士、硕士学位授权点。其中,地质资源与地质工程一级学科为国家重点学科,地质资源与地质工程学科(群)入选吉林大学自主建设一流学科。学院拥有应用地球物理实验教学示范中心、地质资源立体探测虚拟仿真实验教学中心、吉林大学-大庆钻探工程公司工程实践教育中心等国家级教学平台。拥有长白山火山综合地球物理教育部野外科学观测研究站、自然资源部应用地球物理重点实验室、高分辨率对地观测系统吉林数据与应用中心等近20个省部级教学科研平台。
(三)教学科研成果
学院近10年获国家和省部级科研成果奖励二等奖以上奖项20余项,承担国家自然科学基金重点项目、国家重大科研专项、国家重点研发计划、国家自然科学基金项目等国家和省部级项目180余项,近5年年平均到款科研经费5000余万元,年平均发表学术论文160余篇,其中SCI及EI检索110余篇。
(四)人才培养情况
学院各专业(学科)在70年的发展中,为国家培养了大批创新拔尖人才,逾15000名毕业生遍布海内外,在各自岗位上做出了重要贡献。本科毕业的校友中,何继善、滕吉文、徐世浙、高锐、吴丰昌、成秋明、林君、底青云等8人成为中国科学院或中国工程院院士,王仰华,中国工程院外籍院士;有近20人成为外籍院士;有近20人成为外籍院士、国家海外高层次人才引进计划特聘教授、国家自然科学领军人才教学名师、教育部重大人才工程特聘教授、国家自然科学基金杰出青年基金和优秀青年基金获得者。1982届毕业生、著名地球物理学家黄大年教授是新时代学科的杰出教师代表。2017年5月25日,习近平总书记对黄大年同志先进事迹作出重要指示强调,黄大年同志秉持科技报国理想,把为祖国富强、民族振兴、人民幸福贡献力量作为毕生追求,为我国教育科研事业作出了突出贡献,他的先进事迹感人肺腑。在中华人民共和国成立75周年前夕,国家主席习近平签署主席令,授予黄大年“人民教育家”国家荣誉称号。
雄厚的师资队伍
学院师资力量雄厚,现有专任教师99名,其中教授48人,副教授37人,博士生导师40人,教师中96%具有博士学位。学院现有双聘院士32人、海外高层次人才引进计划特聘教授1人、国家自然科学领军人才教学名师1人、教育部重大人才工程特聘教授1人、国家优秀青年科学基金获得者(含海外)3人,国家自然科学领军青年拔尖人才1人、教育部新世纪人才2人、吉林省“长白山学者”特聘教授2人、讲座教授1人、吉林省青年杰出基金获得者2人,中国地质学会金锤奖、银锤奖获得者5人、刘光鼎青年科技奖获得者4人、中国地球物理学会傅承义奖获得者2人,吉林大学“唐敖庆学者”人才岗位28人。









人民教育家

黄大年(1958-2017),广西南宁人。国际知名战略科学家、中国著名航空地球物理学家。吉林大学地球探测科学与技术学院教授、博士生导师;吉林大学新兴交叉学科学部首任部长。
1982年、1986年毕业于长春地质学院应用地球物理专业,先后获学士和硕士学位。2009年12月,黄大年放弃在英国的优厚待遇毅然回国,担任吉林大学全职教授,也是东北三省引进的首位国家哲学社会科学领军人才。回国后,主要从事车载、舰载、机载和星载“快速移动平台探测技术”研发工作。先后组织带领来自全国优势高校和科研院所约400位科研人员,协同攻关“深部探测关键仪器装备”和“高精度航空重力测量装备”技术瓶颈,突破国外在高精度、大深度对地探测装备和软件方面对中国的技术封锁,极大提升我国自主研发重型装备在国防安全和对地探测中的技术水平,扭转高端装备长期由国外垄断的被动局面。为我国资源、能源勘探和国防安全建设作出了突出贡献。
“振兴中华,乃我辈之责”,黄大年用宝贵的生命诠释了一位科研和教育工作者的担当。2017年1月8日,黄大年因病在长春逝世,享年58岁。

名师风采
殷长春

1999年毕业于德国布伦瑞克工业大学,获地球物理学博士学位, 是德国政府奖学金 (DAAD) 获得者。回国前任全球最大航空地球物理公司FUGRO高级研究员和项目主管,从事航空电磁和海洋电磁理论和方法技术研究。殷长春1992年被地矿部破格普升副教授。2011年作为国家特聘专家全职回国工作,现为吉林大学移动平台地球物理研发中心主任。近年承担国家自然科学基金面上和重点项目,作为首席科学家承担国家“863”重大科技装备项目及国家“十三五”重点研发项目十余项;发表论文150余篇,出版专著两部。获中国地球物理学会科技创新和科技进步奖,中国科学院杰出成就奖和吉林省优秀外国专家奖,获中国地球物理学会陈宗器优秀论文奖和 SEG热点论文奖。现任国际SEG NSTS专家委员、中国地球物理学会常务理事、吉林省地球物理学会常务理事,中国地球物理学会工程地球物理、航空航天、金属矿地球物理及浅地表地球物理专委会副主任委员,地球物理技术和地球电磁学等专委员会委员,国家找矿战略行动指导委员会成员,中国地球物理学会院士专家工作站进站专家。他曾是中科院地质与地球物理研究所客座研究员,现为中南大学、中国地质大学 (北京、武汉)、长江大学、东华理工、桂林理工客座教授,是《Geophysics》,《中国科学 (地球科学)》等杂志编委。
孙建国

教育部重大人才工程特聘教授。1956年10月生于辽宁省丹东市,祖籍湖北省汉川市,汉族,德国自然科学博士,吉林大学唐敖庆特聘教授,博士生导师,全国优秀教师,国务院特殊津贴获得者。主要从事地下波动理论与成像技术、地震资料处理以及岩石物理等方面的教学和研究工作。曾任地球物理系主任及地球探测与信息技术学科特聘教授(教育部重大人才工程特聘教授),政协长春市第十届、十一届委员会委员,国务院学位委员会第五届、六届学科评议组地质资源与地质工程组成员,教育部高等学校地球科学教学指导委员会地球物理学与地质学类专业教学指导分委员会委员(2001-2005年,2006-2010年)、教育部高等学校地球物理学类专业教学指导委员会委员(2013-2017年)。美国勘探地球物理学家学会(SEG)会员、欧洲地球科学和工程联合会(EAGE)会员、德国地球物理学会(DGG)会员、中国地球物理学会会员、中国石油学会会员。
刘财

国家自然科学领军人才教学名师。1963年9月出生于吉林省农安县,汉族,中共党员。1986年毕业于长春地质学院应用地球物理系,获学士学位,1999年7月在长春科技大学获博士学位,2002年吉林大学地球科学学院博士后出站。博士,教授,博士生导师,吉林大学二级教授,唐敖庆特聘教授,吉林省教学名师,吉林省首届学科领军教授,吉林省高级专家,吉林省首届“长白山学者”特聘教授,宝钢教育奖优秀教师奖获得者,享受国务院津贴,日本东北大学客座教授。曾任吉林大学地球探测科学与技术学院院长(2004.11-2017.6),吉林大学综合信息矿产预测研究所;现任国土资源部应用地球物理重点实验室主任,吉林大学地质资源立体探测虚拟仿真教学中心主任,中国地球物理学会常务理事、油气专业委员会副主任委员,吉林省地球物理学会理事长,教育部高等学校地球物理学专业教学指导委员会委员,国务院学位委员会第七届学科评议组成员。吉林大学学报(地学版,副主编)、地质论评、物探与化探、世界地质、石油物探、地质与资源、石油地球物理等杂志编委。刘财教授主要从事复杂地震波场的正反演理论和技术及地球物理综合等研究,已公开发表学术论文 340多篇,其中SCI等检索文章160篇,出版教材与学术专著8部。主持国家自然科学基金重点基金项目等项目近50余项。曾获中国高等学校科技进步奖一等奖一项、吉林省科技进步奖一等奖两项、吉林省科技进步奖二等奖四项、中国地质学会第七届青年科技奖—金锤奖,吉林省优秀教学成果一等奖三项。从事高等教育多年来,培养硕士60名,博士30余名。
青年人才




学科介绍
学院牵头建设吉林大学地质资源与地质工程学科(群)。学科群以地质资源与地质工程为牵头学科,以地质学和仪器科学与技术为支撑学科,辐射地球物理学、测绘科学与技术等地学相关学科,通过交叉融合和协同创新,重视产业发展、社会需求及科技攻关,深化产教融合,全面提升学科高等教育实力。

人才培养
(一)教育理念

(二)本科生培养
学院人才培养经历了实践教学体系、卓越人才培养体系、理工融合人才培养体系的不断优化和调整,形成了以科学家精神引领、先进培养理念育人、理科工科专业融合、优质教学资源优化、评价管理体系多元化等“五维一体”高质人才培养体系。学院开设李四光试验班(地球物理学)、黄大年试验班(勘查技术与工程),实行本硕贯通式导师制、小班化、学科交叉培养;勘查技术与工程、地球物理学专业实施荣誉课程培养计划;勘查技术与工程专业于2014年首批通过了国家工程教育专业认证,测绘工程专业于2018年通过了国家工程教育专业认证。在校本科生900余人。
学院拥有国家级教学平台3个;国家级精品课和国家级精品资源共享课1门,国家级一流线下课程1门;国家级虚拟仿真实验教学一流课程2门,省级精品课程5门。国家级优秀教学团队1个,省级优秀教学团队1个;宝钢优秀教师奖3人,吉林省高等学校教学名师2人。曾获国家级优秀教学成果二等奖1项,吉林省教学成果一等奖3项。出版了具有我院特色的本科“十二五”至“一四五”期间各级规划教材20部。课程系列教材20余部。

(三)研究生培养

国外学者线下授课
学院是国家首批硕士学位、博士学位授权点单位,具有学科创建早、建制全、基础好、潜力大等优势。经过 70 多年发展,已经形成了从硕士、博士到博士后科研流动站完整的人才培养体系,培养了大批国家急需的高层次优秀人才,为我国地学事业和经济建设做出了重要贡献。目前,在校硕士研究生230余人,博士研究生160余人。
近年来,学院适应新时期对高等教育的新要求,依托“双一流”建设高校、深部探测与成像全国重点实验室(合建)和“双一流”优势学科创新平台资源,不断优化学科布局和研究生培养条件,具有鲜明的特色和优势。创新研究生培养模式,实现本硕博贯通培养,并与国内、国际的交流联培。完善课程体系,借鉴国际知名高校的先进经验,突出自身学科的特点,形成11套完整的培养方案。利用学校综合优势,为研究生培养搭建多层次、多学科、国际化的学术交流平台。完善校所、校企协同创新和联合培养机制,通过学科交叉、国际合作等多种途径,实现国际化卓越型研究生人才培养目标。学院研究生毕业生以其扎实学识、科研能力、国际视野,成为行业中流砥柱,深受社会好评。
科学研究方向

国际合作
吉林大学地球探测科学与技术学院坚持主体性和国际化的理念,致力于提高学科国际声誉以及培养国际型卓越人才,融合多方资源,拓展国际合作疆域,为师生创造良好的与世界一流大学、一流团队和一流大师交流与合作的机会。学院与新加坡国立大学、韩国江原大学、日本东北大学、香港城市大学、香港科技大学香港理工大学、澳大利亚新南威尔士大学、澳大利亚科廷大学、澳大利亚昆士兰大学、乌克兰国家科学院、基辅国立大学、瑞典乌普萨拉大学、法国斯特拉斯堡大学、加拿大滑铁卢大学、英国地质调查局、英国剑桥大学、美国肯塔基大学及美国麻省理工学院等国外高校及机构建立了合作关系。

办学环境
吉林大学地球探测科学与技术学院教学与办公场所坐落于长春市核心、地标建筑地质宫内,环境优美,历史悠久。截至2024年,学院拥有专业仪器及设备5101台件,价值1.48亿元,可以实现物性参数获取(GDP-32,V8,CG5重力仪,Refteck130,Guralp3ESPC等),各种介质化学成分分析(ICP-MS,GC-MS等),地表物体可见光至热红外光谱特性(ASDFieldspe-3,BRUKER-V70V 等),空间信息获取定位与导航(Trimble GPS等)。


学生风采
地球探测科学与技术学院的学生拥有多姿多彩的校园生活。学院团委设计了多元化的第二课堂内容,以丰富的校园文化活动为载体,开展了一系列的品牌化项目,帮助学生合理利用课余时间,为提升学生综合素质和促进学生全面发展提供了宽广的平台。

宽口径的就业渠道
毕业生就业领域分布较广,分布包括了石油、地质、勘察、冶金、有色、核工业、水利、电力、煤炭、铁路、交通、测绘、地信、部队等各个领域单位。研究生升学率在50%以上,被国内知名大学和中国科学院等科研院所录取深造。学院学生到国外大学深造的人数持续增加,近三年共有近30名毕业生获得奖学金,到斯坦福大学、麻省理工学院、哥伦比亚大学、昆士兰大学、利兹大学、爱丁堡大学、东京大学等国际知名大学学习。
专业(类)介绍
勘查技术与工程类
培养目标
为挖潜学生能力,培养专业兴趣,坚定攻读方向,学院从2018年开始勘查技术与工程大类招生。勘查技术与工程类以构建创新型国家对资源、能源、环境保护和可持续发展的社会需求为导向,突出理论与实践相结合的特色,培养德智体美劳全面发展、富有良知和责任感,具有创新精神、实践能力和国际视野,具备数、理、化、计算机及人文知识基础,掌握地球科学基本理论和地球探测方法理论,具备从事资源勘查、资源评价与管理、环境调查与评价、工程与环境勘察能力的地球探测高级专门人才。 勘查技术与工程类包括地球物理学、地理信息科学、勘查技术与工程(应用地球物理)、勘查技术与工程(应用地球化学)和测绘工程等本科专业。
专业分流原则
学生入学后以勘查技术与工程类基础为主,注重厚基础、宽口径的通识教育,第三学期开始进入分专业培养阶段。
(1)尊重意愿与成绩择优相结合。尊重学生个性发展需求,在学生自愿申请的基础上,依据学生本科入学后的学业成绩,在所属专业类内进行专业分流。
(2)自由选择与规模控制相结合。最大限度提高现有资源使用效率,提供充分的选择机会,坚持有利于教学的组织与实施,实现教育资源优化配置。
(3)专业优化与适当保护相结合。充分考虑学科专业结构的学术生态、社会需求和专业布局的合理性等因素,推进学科专业结构优化和可持续发展。
(4)公平公正与公开透明相结合。坚持“公开、公平、公正”原则,确保专业分流工作程序公开透明、选择机会公平平等、考试成绩公正准确。
勘查技术与工程
培养目标
培养适应社会主义现代化建设和未来社会与科技发展需要,德智体全面和谐发展与健康个性相统一,具有创新精神、实践能力和国际视野,并富有良知和责任感,具备地质学、地球物理学、地球化学的知识基础,掌握现代地球物理勘探、数据处理和资料解释的基本理论、方法和基本技能、勘查与环境地球化学基本理论,具备从事矿产资源勘查、资源评价与管理、工程与环境勘查、地质样品分析测试等方面工作的能力,以适应21世纪资源、环境、灾害、国土规划、海洋开发以及国民经济其它相关领域的需求。
主干课程
地球物理场论、地球科学概论、数字信号处理基础、应用地球物理(重磁勘探、电法勘探、地震勘探、钻井地球物理、放射性与地热勘探)原理、方法、应用地球物理数据处理与解释、工程与环境综合地球物理勘查、资源综合地球物理勘查、结晶学与矿物学、岩石学、物理化学、有机化学、地球化学原理、地质分析基础、多元统计分析、勘查地球化学、环境地球化学、元素地球化学、地质样品仪器分析。
就业方向
毕业生可在矿产资源勘查、油气勘探、工程环境等领域从事科学研究、工程技术及管理等工作,或在勘查技术与工程相关的科研教学单位、国家机关管理部门及企业、公司等领域从事基础科学研究、教学、管理与规划等工作。毕业生也可继续深造,攻读地球探测科学与技术、地球物理学、矿产普查与勘探、地质工程等学科的硕士和博士。本专业毕业生在矿产资源勘查、油气勘探、工程环境等专业领域经过五年的实践锻炼,能够初步具备从事现代地球物理勘探、地球化学勘查、数据处理和资料解释的基本理论、方法和基本技能,预期能够胜任海洋、陆地能源、资源勘查与设计及地质灾害的预测防治,矿产资源勘查、评价与管理、数据处理和解释,以及其它相关领域中计算机应用、信息处理、科学计算、软件开发等业务岗位工作。
测绘工程
培养目标
培养适应社会主义现代化建设和未来社会与科技发展需要,德智体全面和谐发展与健康个性相统一,富有良知和责任感,具有创新精神、实践能力和国际视野;具有扎实的基础理论、宽厚的专业知识和良好的实践能力,具备数理、地球科学、计算机及人文知识基础,掌握测绘工程技术方面的基本理论,接受科学思维和工程实践训练,具备从事测绘工程实践及技术创新能力的高级专门人才。学生毕业后可继续在相关学科领域继续深造,或在测绘工程技术及相关领域从事设计、生产、研究、开发与管理等工作。本专业毕业生在测绘工程专业领域经过五年的实践锻炼,达到测绘专业工程师技术水平;能够具备人文社科、数理基础、测绘科学与技术、计算机科学与技术等方面知识,具有分析和解决测绘工程实践问题的能力和良好的工程职业道德及人文科学素养。
主干课程
专业类导论课、地球科学概论、测量学、误差理论与测量平差基础、大地与控制测量学、地图制图学、GPS测量与数据处理、摄影测量学、遥感原理方法与应用、地理信息系统原理、工程测量学、变形监测数据处理等。
就业方向
毕业生可在测绘、规划、国土资源、交通、环境、水利、电力、国防等部门胜任测绘工程项目设计、技术开发、工程应用与管理等业务与管理岗位工作。
地球物理学
培养目标
本专业培养德、智、体、美全面发展,具有从事地球物理观测和基础性研究及应用性研究工作能力的高素质专门人才。地球物理学专业学生应具有一定的数理基础,较好地掌握地质学与地球物理学的基础理论、基本知识和基本技能,同时具有较强的解决理论与技术问题的能力。本专业学生在本科阶段能得到良好的地球物理学专业基础和基本的专业技能训练,适应21世纪地球科学发展和国家在资源、环境、灾害、空间探测以及国民经济其他相关领域对地球物理学人才的需要。
主干课程
地球科学概论、数学物理方法、地球物理场论、数字信号分析基础、计算方法、地震学与地震勘探、地电学与电法勘探、重力学与重力勘探、地磁学与磁法勘探、地震数据处理与解释、钻井地球物理学、地热学、位场数据处理与解释等课程。地球物理学认识实习、地质学基础教学实习、地球物理学专业生产实习和毕业论文(设计)。
就业方向
学生毕业后可继续在地球物理相关学科领域继续深造,或在国土资源、地震监测、能源、环境、工程等领域从事科学研究、教学、管理、技术开发与工程设计方面的工作。本专业毕业生在地球物理专业领域经过五年的实践锻炼,能够初步具备固体地球物理学或勘探地球物理学的专业知识、科学研究及问题分析解决能力和创新精神及团队合作的职业素养,预期能够胜任科研机构、高等院校、国家机关及生产单位的业务岗位工作。
地理信息科学
培养目标
本专业旨在培养适应社会主义现代化建设和未来社会与科技发展需要的,德智体美全面和谐发展与健康个性相统一,富有良知和社会责任感,具有创新精神、实践能力和国际视野,具备数学、物理、地学知识基础,掌握遥感信息科学、地理信息科学、全球定位系统和地球科学的基本理论,具备遥感数据处理、遥感专题解译与制图分析、空间数据建模分析、空间数据挖掘、面向对象程序设计、系统软件设计与开发能力的高级复合型人才。
地理信息科学专业以遥感、地理信息系统的地学应用为特色。在学科理论研究方面,重在培养学生具备遥感与地理信息系统的基础理论学习、遥感正演及反演建模、地学空间数据模型研究、地学专题信息提取算法研究方面的基本素质与能力;在方法、技术专业应用方面,重在培养学生具备遥感专题信息提取、地学信息系统工程设计研发方面的基本素质与能力,信息服务、决策支持于国土资源勘查/地理国情监测、环境监测与评价、建设与规划等学科、专业领域。
主干课程
地球科学概论、地理信息科学概论、地理信息系统原理、遥感原理与应用、遥感数字图像处理、遥感解译与制图、多元分析方法与应用、数字高程模型、数据库原理与应用、数据结构、面向对象程序设计、地理信息系统软件工程、GPS原理与应用、自然地理学、人文地理学。专业认识实习、专业教学实习、专业生产实习、毕业实习与毕业论文(设计)。遥感解译与制图、遥感原理与应用、遥感数字图像处理、数据库原理与应用、面向对象程序设计、地理信息系统软件工程、地理信息系统应用。其它各主要课程亦设有一定比例的实验教学课程。
就业方向
可在国土资源调查、环境监测与评价、航空航天、信息技术、军事、农业、林业、城市和交通规划等专业、领域从事遥感、地理信息科学基础理论与应用研究等工作,亦可继续在相关学科领域攻读硕士、博士学位。
咨询电话:0431-88502362
学院官网:http://gest.jlu.edu.cn/
版权所有 © 吉林大学招生办公室 吉ICP备06002985号